AI-Powered Lead Generation

View More

EmailFlow.AI Automates B2B Lead Generation With AI Email Outreach

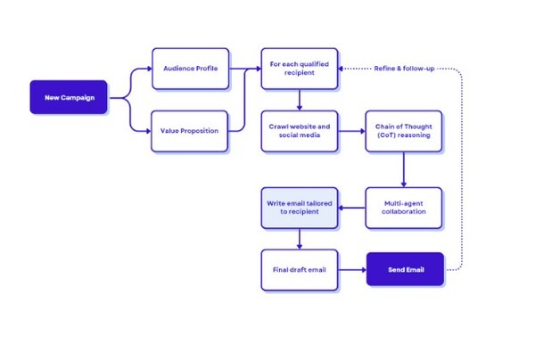
EmailFlow.AI is an AI-powered platform designed for B2B lead generation, offering a comprehensive cold email solution. It automates outreach using autonomous AI agents, streamlining the process of finding, contacting, and nurturing leads.

The platform provides business email data, SMTP services, and intelligent automation tools to enhance email campaign effectiveness. By leveraging AI, EmailFlow.AI helps businesses optimize their email strategies, reducing manual effort while improving engagement rates. It ensures compliance with best practices in email deliverability and personalization, making outreach more efficient and targeted. Suitable for sales teams, marketers, and business development professionals, EmailFlow.AI simplifies B2B prospecting, enabling scalable and data-driven outreach. With a focus on automation and accuracy, the platform aims to improve conversion rates while maintaining a hands-free approach to lead generation.

Trend Themes

  1. AI-powered Automation — The integration of AI in automating B2B lead generation paves the way for more efficient and accurate prospecting without the need for extensive manual intervention.
  2. Email Deliverability Optimization — Enhancing email deliverability through intelligent tools and best practice compliance creates new opportunities for businesses to ensure their messages reach the intended audience effectively.
  3. Data-driven Outreach Strategies — Leveraging data-driven strategies in outreach optimizes email campaigns, leading to better engagement and conversion rates for sales and marketing teams.
  4. Compliance and Personalization — Ensuring compliance while personalizing email content offers an innovative avenue for increasing email effectiveness in B2B communications.

Industry Implications

  1. B2B Marketing Technology — The B2B marketing tech industry stands to benefit from AI innovations that streamline and enhance lead generation processes with enhanced precision and efficiency.
  2. Email Marketing Solutions — AI-driven email marketing platforms represent a burgeoning segment in digital marketing, with the potential to revolutionize outreach strategies for businesses worldwide.
  3. Sales Enablement Tools — The rise of AI in sales enablement equips teams with advanced tools to optimize prospecting efforts, making it easier to achieve higher conversion rates.

Related Ideas

Similar Ideas
VIEW FULL ARTICLE